SVL-AuxiliaryPower

Fork project on GitHub

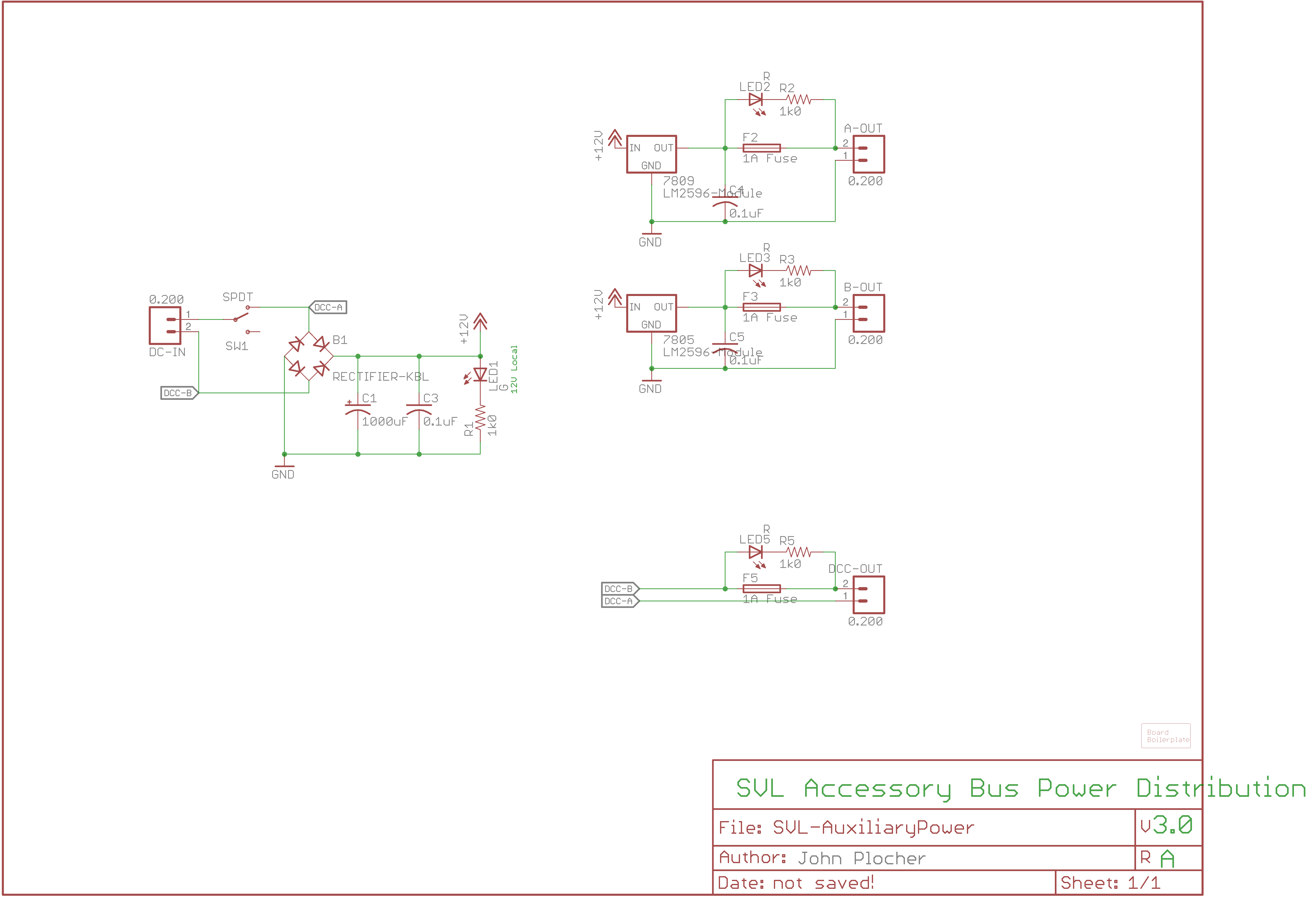
SVL Aux Power - local distribution panel

Power source can be a DCC Booster, combining power distribution with the ability to build smart accessories based on stationary decoders

 

Download PTC-ruef110-PolySwitch.pdf - Documentation
Download eagle -

 

SVL-AuxiliaryPower Version 3.0

First built: 2018-08

Power source can be a DCC Booster, combining power distribution with the ability to build smart accessories based on stationary decoders

Schematic
Schematic
Bot Silk
Bot Silk
Board
Board
Top Silk
Top Silk

UNPUBLISHED

Documentation

Silicon Valley Lines’ model railroad layout uses a dedicated power bus for all layout animations (street lighting, building lights, signs, sound modules…) This board is the interface between that high power bus and local (per module or per area) low power needs.

For layout animation and lighting, think “simple 555 based circuits”, flashing emergency vehicle lights, streetlights, “arduinos” and “grain of wheat/rice bulbs”. These circuits need:

  • 12v for motors/animation
  • 9v for lights (derated from 12 to make them last longer)
  • 5v for “logic” circuits
  • 1.5v for structure lights
  • DCC for accessory decoders

This device can interface to the DCC Accssory bus or a dedicated 12VDC bus and provides:

  • 2x user adjustable switching supply outputs (1.3v - 30v @ 1A),
  • a rectified/filtered 12-14vDC and
  • A 1A fused DCC feed

The regulation is done by Buck Step-down LM2596 Power Converter Module DC 4.0~40 1.3-37V with LED voltage feedback See http://www.ebay.com/itm/222245521575

This technical documentation is licensed under the CERN Open Hardware Licence v1.2